Za pomocą aplikacji Wydanie obiektów deweloperskich można przenosić obiekty deweloperskie do innego systemu deweloperskiego zgodnie ze standardowymi ścieżkami transportu, przy czym możliwe jest pominięcie wybranych systemów w ścieżce transportu. Na potrzeby takiego wydania generowane są specjalne aktualizacje oprogramowania, które funkcjonują równolegle do standardowych aktualizacji oprogramowania.
Grupa docelowa
- Programiści
- Konsultanci techniczni
- Administratorzy
Wymagania wstępne
Wymagana jest wiedza dotycząca krajobrazów systemowych, aktualizacji oprogramowania oraz obiektów deweloperskich.
Definicje terminów
Wydanie wstępne — aktualizacja oprogramowania generowana za pomocą aplikacji Wydanie obiektów deweloperskich
Opis
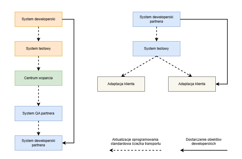
Zmiany w obiektach deweloperskich mogą być przenoszone z wykorzystaniem aktualizacji oprogramowania zgodnie ze ścieżkami transportu zdefiniowanymi przez Comarch. W związku z tym szybkie przenoszenie wybranych obiektów deweloperskich do określonych systemów jest możliwe jedynie w ograniczonym zakresie.

Za pomocą aplikacji Wydanie obiektów deweloperskich możliwe jest transportowanie wybranych obiektów deweloperskich wzdłuż standardowych ścieżek transportu, przy czym wybrane systemy w ścieżce mogą zostać pominięte. Przykładowo można przetransportować obiekty deweloperskie z partnerskiego systemu deweloperskiego do systemu adaptacji klienta bez wcześniejszego wgrania ich do powiązanego systemu testów deweloperskich (zob. rysunek). Takie działanie może być wymagane, gdy z partnerskiego rozwoju obsługiwanych jest kilka adaptacji klienta, a określone poprawki są krytyczne dla konkretnego systemu adaptacji klienta, mimo że nie znajdują się jeszcze w systemie testów deweloperskich.
Podczas wydawania obiektów deweloperskich tworzone są aktualizacje oprogramowania zawierające obiekty deweloperskie przeznaczone do przeniesienia. Aplikacja uwzględnia zasadniczo wyłącznie obiekty deweloperskie z kodu aplikacyjnego.
Dostępne są następujące warianty wyboru obiektów deweloperskich uwzględnianych w wydaniu wstępnym:
- Aktywna wersja — aktywna wersja obiektu deweloperskiego
- Zadanie deweloperskie — wszystkie obiekty deweloperskie edytowane i aktywowane w ramach zadania deweloperskiego
- Aktualizacja oprogramowania — wszystkie obiekty deweloperskie przypisane do aktualizacji oprogramowania
- Zlecenie deweloperskie — wszystkie obiekty deweloperskie opracowane w ramach zlecenia deweloperskiego
System automatycznie dodaje do aktualizacji oprogramowania również te obiekty deweloperskie, które są wymagane przez wybrane obiekty. Uwzględniane są przy tym wyłącznie obiekty deweloperskie z kodu aplikacyjnego, które są przypisane co najmniej do jednej dodatkowej eksportowej aktualizacji oprogramowania. Zależne klasy Java nie są dodawane automatycznie. Z jednej strony ma to na celu przygotowanie aktualizacji oprogramowania przenoszącej technicznie spójny stan, a z drugiej – ograniczenie liczby dołączanych obiektów deweloperskich. Podczas automatycznego dodawania wymaganych obiektów nie są jednak uwzględniane zależności między aktualizacjami oprogramowania. Z tego względu nie można zagwarantować spójności merytorycznej wydania wstępnego.
Po zainstalowaniu aktualizacji oprogramowania w systemie docelowym należy przeprowadzić testy. Nie jest gwarantowane, że system po instalacji będzie w pełni funkcjonalny. Ponieważ zależne klasy Java nie są dołączane automatycznie, poziom klas może okazać się niezgodny i powodować błędy w czasie wykonywania. Takie błędy należy usuwać poprzez kolejne aktualizacje oprogramowania lub adaptacje.
Sytuacja ta występuje przede wszystkim w środowiskach, w których poziomy wersji między systemem źródłowym a docelowym znacząco się różnią.
Utworzona aktualizacja oprogramowania podczas wgrywania do systemu docelowego zachowuje się jak standardowa aktualizacja oprogramowania. Jeżeli w systemie docelowym znajdują się już wersje zawartych obiektów deweloperskich, są one podczas wgrywania pomijane. Pozwala to uniknąć niepotrzebnych konfliktów. W późniejszym czasie te same wersje trafią do systemu ponownie standardową ścieżką transportu i również zostaną pominięte.
Aktualizacje oprogramowania nie pozostawiają śladów w systemie źródłowym. Wybór obiektów deweloperskich przeznaczonych do eksportu nie jest trwale zapisywany. Same aktualizacje oprogramowania nie są przechowywane w systemie źródłowym i nie są tworzone żadne zależności od tych aktualizacji ani do tych aktualizacji. Wersje zawarte w aktualizacji są jednak podczas wgrywania do systemu docelowego dodawane do standardowej eksportowej aktualizacji oprogramowania, która musi zostać przekazana dalej do systemów następczych. W przeciwnym razie wersje nie dotarłyby do kolejnych systemów.
Wykorzystanie w systemie zapewnienia jakości
Jednym z celów w systemie zapewnienia jakości jest wgranie rozwoju do systemu następczego z pominięciem zdefiniowanej standardowej ścieżki transportu. W systemie zapewnienia jakości do wydania wstępnego można jednak dodawać wyłącznie aktualizacje oprogramowania jako całość. Nie ma możliwości dodawania do wyboru pojedynczych obiektów deweloperskich. Takie podejście zazwyczaj zapewnia spójność merytoryczną wydania wstępnego (np. w zakresie zależności między klasami Java).
Nie jest również możliwe wybieranie obiektów deweloperskich według zadania deweloperskiego ani zlecenia deweloperskiego. W systemie zapewnienia jakości takie przypisania nie są już dostępne.

Wydania wstępne aplikacji
W systemach testów deweloperskich aplikacji można tworzyć wydania wstępne dla aplikacji. Ze względu na ograniczenia techniczne zakres wydań wstępnych aplikacji jest ograniczony.
Aby uzyskać bardziej optymalny zestaw wymaganych obiektów, w powiązanym systemie deweloperskim należy uruchomić aplikację działającą w tle Rozpocznij usługę informatyczną repozytorium. Umożliwia to analizę informacji dotyczących zleceń deweloperskich, które nie są dostępne w systemie testowym.
Wymagania dotyczące dołączenia
Wydanie wstępne może zawierać wyłącznie obiekty jednej aplikacji. Obiekt może zostać ujęty w wydaniu wstępnym tylko wtedy, gdy jego aktywna wersja nie została jeszcze dostarczona w standardowym trybie. Wersje już dostarczone posiadają etykietę dostarczenia i podczas tworzenia wydania wstępnego są automatycznie pomijane.
Wymagane obiekty
Jeżeli do wydania wstępnego wybrano obiekt, do poprawnej instalacji w systemie docelowym mogą być wymagane również inne obiekty. Jeżeli wymagane obiekty należą do tej samej aplikacji, są one automatycznie dołączane do wydania wstępnego.
Jeżeli natomiast wymagane są obiekty spoza tej samej aplikacji, system sprawdza, czy ich obecność może powodować problemy podczas instalacji wydania wstępnego.
W aplikacji Systemcockpit można zdefiniować, jakie inne aplikacje są wymagane dla danej aplikacji. Podczas wydawania aplikacji informacja ta jest dodawana do aktualizacji oprogramowania. Ponieważ aplikacje mogą być rozwijane niezależnie, dodatkowo zapisywana jest również wymagana wersja aplikacji wskazanych jako zależności.
Do określenia wymaganych aplikacji oraz ich wersji wykorzystywana jest ostatnia wyeksportowana aktualizacja oprogramowania danej aplikacji.
Wymagany obiekt z innym prefiksem deweloperskim
Jeżeli wymagany obiekt deweloperski ma inny prefiks deweloperski, zależność ta jest pomijana. Obiekty deweloperskie z innym prefiksem należą do aplikacji, która nie powstała w tym samym systemie co aplikacja, dla której ma zostać utworzone wydanie wstępne.
Wymagany obiekt z aplikacji niewymaganej
W aplikacji Panel system określa się, jakie inne aplikacje są wymagane do rozwoju danej aplikacji. Jeżeli podczas tworzenia wydania wstępnego dla aplikacji wymagany jest obiekt pochodzący z innej aplikacji, która nie znajduje się na liście wymaganych aplikacji, utworzenie wydania wstępnego nie jest możliwe. Pod uwagę brany jest przy tym moment ostatniego wydania.
W związku z tym w kolejnym wydaniu wstępnym niedozwolone jest odwołanie do obiektu pochodzącego z aplikacji C.
Wymagany obiekt z aplikacji wymaganej
W aplikacji Panel system definiuje się, jakie inne aplikacje są wymagane do rozwoju danej aplikacji. Jeżeli podczas tworzenia wydania wstępnego dla aplikacji wymagany jest obiekt pochodzący z innej aplikacji, która znajduje się na liście aplikacji wymaganych, jako warunek przyjmowana jest aktualizacja oprogramowania z ostatniego wydania.
Wymagany obiekt jest nowym obiektem
Nie można zakładać, że w systemie docelowym istnieje nowy obiekt z innej aplikacji, który nigdy nie został jeszcze dostarczony. W takim przypadku wyświetlany jest komunikat błędu. Dotyczy to również sytuacji, gdy dana aplikacja została zdefiniowana jako aplikacja wymagana.
Wymagany obiekt ma poprawną wersję
Jeżeli wymagany obiekt ma właściwą wersję, zależność jest pomijana.
Warunek wstępny:
Aplikacja, z której pochodzi wymagany obiekt, należy do wymaganych aplikacji.
Obiekt X z aplikacji A wymaga obiektu Y z aplikacji B.
Aplikacja B w wersji 5 została dostarczona w ramach aktualizacji oprogramowania S.
Jeżeli aktywna wersja obiektu Y znajduje się również w aktualizacji oprogramowania S, zależność jest pomijana. W pozostałych przypadkach zależność nie jest pomijana.
Wymagany obiekt ma nieprawidłową wersję
Jeżeli aktywna wersja wymaganego obiektu nie znajduje się w wymaganej aktualizacji oprogramowania, sprawdzany jest rodzaj obiektu deweloperskiego. Niektóre rodzaje obiektów deweloperskich mogą potencjalnie powodować problemy w bazie danych.
Jeżeli wymagany jest jeden z poniższych typów obiektów deweloperskich, nie można utworzyć wydania wstępnego:
- Business object
- Extension
- Part
- Logical data type
Dla wszystkich pozostałych typów obiektów deweloperskich utworzenie wydania wstępnego jest możliwe.
Warunek wstępny:
Aplikacja, z której pochodzi wymagany obiekt, należy do wymaganych aplikacji.
Opis aplikacji
Aplikacja Wydanie obiektów deweloperskich służy do wydawania obiektów deweloperskich do systemu deweloperskiego z pominięciem systemów testowych. Składa się z obszaru roboczego.
Obszar roboczy
Obszar roboczy zawiera listę z wynikami wyszukiwania. Na pasku roboczym listy dostępne są przyciski umożliwiające przeprowadzanie różnych wyszukiwań, za pomocą których wybierane są obiekty deweloperskie przeznaczone do wydania i dodawane do listy.
W tabeli dostępne są następujące przyciski:
- [Aktywna wersja] — poprzez podanie przestrzeni nazw, nazwy oraz typu obiektu deweloperskiego możliwe jest wybranie aktualnie aktywnych w systemie wersji obiektów deweloperskich.
Automatycznie dodane wymagane obiekty deweloperskie są usuwane z listy i muszą zostać ponownie określone.
-
[Zadanie deweloperskie] — poprzez wskazanie zadania deweloperskiego można wybrać wszystkie wersje obiektów deweloperskich, które były edytowane w ramach tego zadania. Automatycznie dodane wymagane obiekty deweloperskie są usuwane z listy i muszą zostać ponownie określone.
-
[Aktualizacja oprogramowania] — poprzez wskazanie aktualizacji oprogramowania można wybrać wszystkie wersje obiektów deweloperskich przypisane do tej aktualizacji oprogramowania. Automatycznie dodane wymagane obiekty deweloperskie są usuwane z listy i muszą zostać ponownie określone.
-
[Zlecenie deweloperskie] — poprzez wskazanie zlecenia deweloperskiego można wybrać wszystkie wersje obiektów deweloperskich, które były opracowywane w ramach tego zlecenia deweloperskiego. Automatycznie dodane wymagane obiekty deweloperskie są usuwane z listy i muszą zostać ponownie określone.
- [Usuń wybrane wiersze] — usuwa aktualnie zaznaczone obiekty deweloperskie z listy. Automatycznie dodane wymagane obiekty deweloperskie są usuwane z listy i muszą zostać ponownie określone. W systemie zapewnienia jakości z listy usuwane są wszystkie obiekty deweloperskie przypisane do tej samej aktualizacji oprogramowania co usuwany obiekt deweloperski.
W tabeli obszaru roboczego dostępne są następujące kolumny:
- Typ — w tej kolumnie wyświetlany jest typ oznaczenia typu obiektów deweloperskich
- Obszar nazw — w tej kolumnie wyświetlane jest oznaczenie przestrzeni nazw obiektów deweloperskich
- Nazwa — w tej kolumnie wyświetlane jest oznaczenie obiektów deweloperskich
- Wersja — w tej kolumnie wyświetlana jest wersja obiektów deweloperskich
- Wybór przez — w tej kolumnie wyświetlane jest wskazanie, przez jaką akcję ta wersja Obiekty deweloperskie została dodana do listy:
- Aktywna wersja — dodano aktywną wersję obiektów deweloperskich
- Niewydana, aktywna wersja — dodano aktywną, ale jeszcze niewydaną wersję obiektów deweloperskich
- Zadanie deweloperskie — dodano obiekty deweloperskie przez wybór zadania deweloperskiego
- Aktualizacja oprogramowania — dodano obiekty deweloperskie przez wybór aktualizacji oprogramowania
- Zlecenie deweloperskie — dodano obiekty deweloperskie przez wybór zleceń deweloperskich
- System — automatycznie dodana, wymagana wersja
Akcje związane z aplikacją
Następujące akcje są dostępne w przycisku [Akcje] na standardowym pasku narzędzi, jeśli w obszarze roboczym została utworzona lista z obiektami deweloperskimi:
- Dodaj potrzebne obiekty programistyczne
- Dodaj konieczne obiekty deweloperskie według dowodu zastosowania
- Utwórz i eksportuj aktualizację oprogramowania
Dodaj potrzebne obiekty programistyczne
Ustala wszystkie niezbędne obiekty deweloperskie zgodnie ze zleceniami deweloperskimi, aby możliwe było utworzenie aktualizacji oprogramowania dla obiektów deweloperskich wyświetlanych na liście, a następnie dodaje je do listy. Dopiero potem można utworzyć wcześniejsze wydanie. Jeśli lista obiektów deweloperskich zostanie zmieniona, akcję należy uruchomić ponownie, aby możliwe było ponowne ustalenie i dodanie niezbędnych obiektów deweloperskich.
Jeśli ta akcja jest wykonywana w systemie testowym, wcześniej w powiązanym systemie deweloperskim należy uruchomić aplikację działającą w tle Rozpocznij usługę informatyczną repozytorium. W przeciwnym razie nie można dodać obiektów deweloperskich, ponieważ brakuje informacji o zleceniach deweloperskich.
Dodaj konieczne obiekty deweloperskie według dowodu zastosowania
Ustala wszystkie niezbędne obiekty deweloperskie na podstawie ich zależności zgodnie z wykazem użycia, aby możliwe było utworzenie aktualizacji oprogramowania dla obiektów deweloperskich wyświetlanych na liście, a następnie dodaje je do listy. Dopiero potem można utworzyć wcześniejsze wydanie. Jeśli lista obiektów deweloperskich zostanie zmieniona, akcję należy uruchomić ponownie, aby możliwe było ponowne ustalenie i dodanie niezbędnych obiektów deweloperskich.
Utwórz i eksportuj aktualizację oprogramowania
Tworzy aktualizację oprogramowania, w której zawarte są wszystkie obiekty deweloperskie z wyświetlanej listy. Przed utworzeniem aktualizacji oprogramowania należy najpierw ustalić wszystkie niezbędne obiekty deweloperskie i dodać je do listy. Utworzona aktualizacja oprogramowania jest zapisywana w katalogu refreshes/export/delivery.



