Comarch ERP Enterprise wspiera przetwarzanie zapytań klientów i ulepszeń, zarówno podczas wprowadzania, jak i podczas wdrażania i dostarczania. Poprawki w standardzie Comarch ERP Enterprise mogą być transportowane z systemu wsparcia Comarch ERP Enterprise do systemu klienta.
Comarch ERP Enterprise oferuje aplikacje do zarządzania zapytaniami wsparcia i wynikającymi z nich zleceniami deweloperskimi. Po zakończeniu prac rozwojowych powstałe aktualizacje oprogramowania mogą być dostarczane wraz z dostawą wsparcia. Transport aktualizacji oprogramowania do systemu produkcyjnego może być również zautomatyzowany.
Definicje terminów
- Zlecenie deweloperskie — zlecenie deweloperskie to element organizacyjny, który jest wykorzystywany na dwa sposoby: do zapewnienia jakości i do utrzymania oprogramowania. Jeśli chodzi o zapewnienie jakości, zlecenie deweloperskie wspiera kompletny proces rozwoju nowych modułów oprogramowania, aplikacji i obiektów pomocy. Zlecenie deweloperskie jest ważnym instrumentem zapewniającym odpowiednie zapewnienie jakości związane z procesem. W odniesieniu do utrzymania oprogramowania, zlecenie deweloperskie służy do organizacji rejestrowania i monitorowania korekt błędów. Jeśli wystąpi błąd, który wymaga procesu korekty, korekta jest przetwarzana na podstawie zlecenia deweloperskiego.
- Zapytanie wsparcia — zapytanie wsparcia to wszystko, co zostało otrzymane jako zapytanie, komunikat o błędzie, prośba itp. W zależności od procesu, zgłoszenia pomocy technicznej mogą być wprowadzane przez pracowników partnerów i klientów.
- Dostawa wsparcia — dostawy wsparcia są wykorzystywane do dostarczania informacji i aktualizacji oprogramowania. W tym celu do dostawy wsparcia można opcjonalnie przypisać tekst opisowy i opcjonalnie aktualizację oprogramowania. Dostawy wsparcia tworzone przez Comarch ERP Enterprise zawierają edytowany tekst, który jest udostępniany do ogólnego wglądu. Dostawy wsparcia dla klienta są tworzone dla dokładnie jednego klienta.
Procesy wsparcia
Zlecenia deweloperskie mogą być wprowadzane bezpośrednio, jeśli na przykład ma zostać wprowadzone ulepszenie lub poprawka, której klient nie wprowadził jako zgłoszenia do pomocy technicznej.
Zlecenia deweloperskie mogą być również tworzone z zapytań wsparcia jako kolejne zlecenia deweloperskie. Te kolejne zlecenia deweloperskie są powiązane z pierwotnym zgłoszeniem i wpływają na status pierwotnego zgłoszenia wsparcia.
Zlecenie deweloperskie towarzyszy całemu procesowi rozwoju:
- Rejestracja zlecenia deweloperskiego
- Klasyfikacja zlecenia i przypisanie osoby odpowiedzialnej
- Przetwarzanie zlecenia deweloperskiego
- Testy wstępne w systemie deweloperskim
- Testy w systemie testowym
- Dostarczenie aktualizacji oprogramowania
Po dostarczeniu aktualizacji oprogramowania zlecenie deweloperskie jest kompletne i nie można go już zmienić.
Zlecenie deweloperskie ma status odpowiadający aktualnie wykonywanemu etapowi przetwarzania. W każdym statusie zlecenie deweloperskie ma operatora, który wykonuje bieżący etap przetwarzania. Zlecenie deweloperskie zapewnia operatorowi wszystkie informacje wymagane do wykonania etapu przetwarzania. Operator może dodać dalsze informacje do zlecenia deweloperskiego dla kolejnych etapów przetwarzania.
Opis aplikacji
Aplikacja służy do odpytywania o zlecenia deweloperskie. Przy tym użytkownik ma możliwość nie tylko odpytywania o zlecenia deweloperskie z ich aktualnym statusem. Gdy zlecenia deweloperskie są przetwarzane, przechodzą z czasem przez różne statusy i mają różnych operatorów. Na standardowym pasku narzędzi znajduje się zestaw wartości, za pomocą którego użytkownik może przełączyć aplikację na widok Historia. W tym widoku użytkownik może sprawdzić, jaki status miało zlecenie deweloperskie w określonych momentach lub które zlecenia deweloperskie były przetwarzane przez danego użytkownika w określonym przedziale czasowym.
Nagłówek
Obszar zapytania widoku Historia posiada o dwa pola zapytania więcej niż widok Aktualnie. Następujące pola są dostępne w obu widokach:
- Operator – w razie potrzeby należy podać operatora zlecenia deweloperskiego jako kryterium wyszukiwania
- Status – w razie potrzeby należy wybrać status zlecenia deweloperskiego jako kryterium wyszukiwania
- Oznaczenie – należy wprowadzić opis jako kryterium wyszukiwania i w razie potrzeby użyć symboli wieloznacznych, takich jak * lub ?. Oznaczenie uzupełnia identyfikację i jest tekstem dowolnie wybieranym. Oznaczenie może również występować wielokrotnie, tzn. kilka obiektów może mieć to samo oznaczenie. Wyświetlane są wszystkie wpisy, które odpowiadają wprowadzonemu oznaczeniu.
- Koordynator – w razie potrzeby należy podać koordynatora jako kryterium wyszukiwania. Koordynator jest odpowiedzialny za zlecenie deweloperskie.
- Rodzaj – w razie potrzeby należy wybrać rodzaj zlecenia deweloperskiego jako kryterium wyszukiwania. Rodzaj zlecenia deweloperskiego wraz z numerem służy do identyfikacji zlecenia deweloperskiego.
- Numer – w razie potrzeby należy podać numer jako kryterium wyszukiwania. Numer jest automatycznie generowany przez system na podstawie numeracji, która została ustalona w rodzaju. Rodzaj zlecenia deweloperskiego wraz z numerem służy do identyfikacji zlecenia deweloperskiego.
- Wydanie – w razie potrzeby należy wybrać wydanie jako kryterium wyszukiwania. Każde zlecenie deweloperskie dotyczy jednego wydania Comarch ERP Enterprise.
- Priorytet – w razie potrzeby należy wybrać priorytet jako kryterium wyszukiwania. Priorytet określa pilność zlecenia deweloperskiego.
- Kategoria – w razie potrzeby należy wybrać kategorię jako kryterium wyszukiwania. Kategoria klasyfikuje czynność, która ma być wykonana w ramach zlecenia deweloperskiego.
- Klasyfikacja – w razie potrzeby należy wybrać klasyfikację jako kryterium wyszukiwania. Dla zleceń deweloperskich istnieje klasyfikacja, która umożliwia ich klasyfikowanie. Każdemu zleceniu deweloperskiemu musi być przypisany wpis w tej klasyfikacji.
- Utworzone przez – w razie potrzeby należy podać rejestrującego jako kryterium wyszukiwania. Pracownik, który zarejestrował zlecenie deweloperskie, jest rejestrującym.
- Programista – w razie potrzeby należy podać programistę jako kryterium wyszukiwania. Programista wykonuje zadanie opisane w zleceniu deweloperskim.
- Tester – w razie potrzeby należy podać testera jako kryterium wyszukiwania. Tester musi sprawdzić, czy zlecenie deweloperskie zostało poprawnie przetworzone przez programistę.
- Redaktor – w razie potrzeby należy podać redaktora jako kryterium wyszukiwania. Redaktor jest odpowiedzialny za dokumentację zlecenia deweloperskiego.
- Składający zapytanie ofertowe – w razie potrzeby należy podać klienta wsparcia jako kryterium wyszukiwania. Klient to przedsiębiorstwo, dla którego zostało utworzone zlecenie deweloperskie.
- Partner – w razie potrzeby proszę podać partnera jako kryterium wyszukiwania. Partner to przedsiębiorstwo, które jest odpowiedzialne za wsparcie klienta.
- Data utworzenia – w razie potrzeby należy podać jako kryterium wyszukiwania, w jakim okresie zostało zarejestrowane zlecenie deweloperskie
- Data zmiany – w razie potrzeby proszę podać jako kryterium wyszukiwania, w jakim okresie zlecenie deweloperskie było ostatni raz zmieniane
Widok Historia zawiera również następujące pola:
- Czas — w tym polu należy wprowadzić datę, która ma zostać użyta w zapytaniu o historię
- Uczestnik — w tym polu wpisywany jest użytkownik, który przetworzył zlecenie deweloperskie w uprzednio zdefiniowanym czasie
Inne pola
Po aktywowaniu strzałki rozwijanej nagłówek rozszerza się, aby wyświetlić inne pola, które zostały przypisane do typów zleceń deweloperskich danego rodzaju zlecenia deweloperskiego. Pola te można również wykorzystać jako charakterystykę zapytania.
Obszar roboczy
Obszar roboczy składa się z tabeli z wynikami wyszukiwania. Tabela posiada następujące kolumny:
- Zlecenie — wyświetlany jest identyfikator zlecenia deweloperskiego
- Oznaczenie — wyświetlany jest opis zlecenia deweloperskiego
- Kategoria — wyświetlana jest kategoria zlecenia deweloperskiego
- Wydanie — wyświetlana jest wersja, dla której utworzono zlecenie deweloperskie
- Priorytet — wyświetlany jest priorytet zlecenia deweloperskiego
- Operator — wyświetlany jest bieżący operator zlecenia deweloperskiego
- Status — wyświetlany jest bieżący status zlecenia deweloperskiego
Obszar roboczy składa się z różnych zakładek. Każda zakładka reprezentuje status, jaki może przyjąć zlecenie deweloperskie. Wybranie zakładki oznacza, że w tabeli wyników wyświetlane są tylko zlecenia deweloperskie o statusie danej zakładki. Ten sam efekt można uzyskać, wybierając zakładkę Wszystkie i ograniczając pole wyboru Status w nagłówku aplikacji do jednego statusu.
Przycisk [Okres planowania] znajduje się w obszarze nagłówka tabeli i może być użyty do dodania dwóch wierszy do wpisów tabeli. Pierwszy wiersz dotyczy czasów docelowych i zawiera następujące kolumny:
- Czas opracowania — wyświetlany jest planowany czas przetwarzania zlecenia deweloperskiego
- Godzina korekty — wyświetlany jest skorygowany czas opracowania
- Czas testowy — wyświetlany jest planowany czas trwania testów wdrożenia zlecenia deweloperskiego
- Początek — wyświetlany jest planowany czas rozpoczęcia przetwarzania zlecenia deweloperskiego
- Koniec — wyświetlany jest planowany czas zakończenia przetwarzania zlecenia deweloperskiego
Drugi wiersz zawiera dane rzeczywistych czasów i ma kolumny Czasy rzeczywiste i Czas testowy, które w przeciwieństwie do planowanych czasów wyświetlają rzeczywiste czasy.
Status i zmiany statusu
Status zlecenia deweloperskiego opisuje postęp procesu wsparcia. Zmiana statusu zawsze ma miejsce, gdy etap przetwarzania został zakończony i następuje nowy etap przetwarzania. W wielu przypadkach decyzja o tym, co należy zrobić dalej, jest podejmowana na końcu etapu przetwarzania. W tym celu często dostępnych jest kilka alternatywnych etapów przetwarzania.

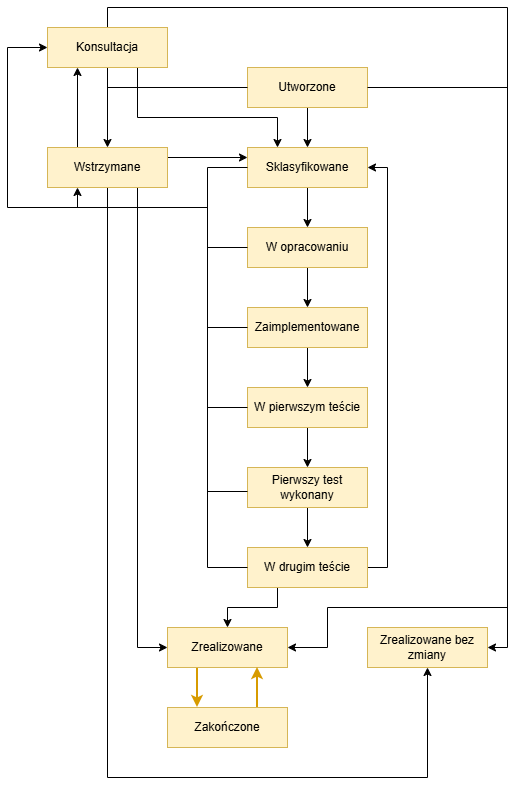
Zmiany statusu zlecenia deweloperskiego
Niektóre zmiany statusu następują automatycznie z powodu zmian w obiektach zależnych. Inne zmiany statusu są dokonywane ręcznie przez użytkownika.
Każdy status zgłoszenia do pomocy technicznej odpowiada etapowi przetwarzania. Kroki przetwarzania zostały opisane w poniżej:
- Utworzone — nowo utworzone zgłoszenie deweloperskie ma status Utworzone. Nowo wprowadzone zgłoszenie deweloperskie powinno zostać przetworzone tak szybko, jak to możliwe. Możliwe kolejne kroki przetwarzania to:
- Sklasyfikowane — jeśli dla zlecenia deweloperskiego można przypisać dalsze dane, w tym programistę
- Zakończono — gdy zlecenie deweloperskie zostało pomyślnie przetworzone
- Zrealizowane bez zmiany — jeśli zlecenie deweloperskie nie zostało przetworzone, ponieważ rozwiązanie problemu nie wymagało zmiany lub zlecenie nie może zostać przetworzone
- Konsultacja — jeśli informacje zawarte w zleceniu deweloperskim nie są wystarczające do jego przetworzenia
- Wstrzymane — jeśli zlecenie deweloperskie nie zostanie przetworzone w tym czasie
- Sklasyfikowane — programista przyjmuje do wiadomości zlecenie deweloperskie i powinien rozpocząć wdrażanie wymagań opisanych w zleceniu deweloperskim. Możliwe kolejne kroki przetwarzania to:
- Zrealizowane bez zmiany — jeśli zlecenie deweloperskie nie zostało przetworzone, ponieważ rozwiązanie problemu nie wymagało zmiany lub zlecenie nie może zostać przetworzone
- W opracowaniu — gdy programista rozpoczyna opracowywanie zlecenia deweloperskiego
- Konsultacja — jeśli informacje zawarte w zleceniu deweloperskim nie są wystarczające do jego przetworzenia
- Wstrzymane — jeśli zlecenie deweloperskie nie zostanie przetworzone w tym czasie
- W opracowaniu — programista jest zajęty opracowywaniem rozwiązania dla zadania opisanego w zleceniu deweloperskim. Możliwe kolejne kroki to:
- Zaimplementowane — po zakończeniu opracowywania
- Konsultacja — jeśli informacje zawarte w zleceniu deweloperskim nie są wystarczające do jego przetworzenia
- Wstrzymane — jeśli zlecenie deweloperskie nie powinno być przetwarzane w tym momencie
- Zaimplementowane — jeśli programista przetworzył zlecenie deweloperskie, rozwiązanie zasadniczo nadal wymaga przetestowania, zanim będzie mogło zostać dostarczone do klienta. Dlatego w statusie Zaimplementowane tester jest opracowującym zlecenie deweloperskie. Możliwe kolejne kroki przetwarzania to:
- Sklasyfikowane — jeśli przetwarzanie ma zostać ponownie rozpoczęte w późniejszym czasie, zlecenie deweloperskie może zostać przeniesione z powrotem do statusu Sklasyfikowane
- W pierwszym teście — gdy tester rozpoczyna testowanie zlecenia deweloperskiego w systemie deweloperskim
- Konsultacje — jeśli informacje zawarte w zleceniu deweloperskim nie są wystarczające do jego przetworzenia
- Wstrzymane — jeśli zlecenie deweloperskie nie powinno być przetwarzane w tym momencie
- W pierwszym teście — tester testuje zlecenie deweloperskie w systemie deweloperskim. Możliwe kolejne kroki przetwarzania to:
- Sklasyfikowane — jeśli tester znalazł błąd w implementacji, ponownie klasyfikuje zlecenie deweloperskie
- Pierwszy test wykonany — gdy tester pomyślnie ukończy test w systemie deweloperskim
- Pierwszy test wykonany — jeśli tester pomyślnie przetestował zlecenie deweloperskie w systemie deweloperskim, musi przenieść powiązane aktualizacje oprogramowania do systemu testowego w odpowiednim czasie. Tester przeprowadza drugi test na systemie testowym. Możliwe kolejne kroki to:
- W drugim teście — gdy tester rozpoczyna testowanie zlecenia deweloperskiego w systemie deweloperskim
- Konsultacja — jeśli informacje zawarte w zleceniu deweloperskim nie są wystarczające do jego przetestowania
- Wstrzymane — jeśli zlecenie deweloperskie nie powinno być dalej przetwarzane w tym momencie
- W drugim teście — tester weryfikuje zlecenie deweloperskie w systemie testowym. Możliwe kolejne kroki przetwarzania to:
- Sklasyfikowane — jeśli tester znalazł błąd w implementacji zlecenia deweloperskiego, ponownie klasyfikuje zlecenie
- Zakończono — gdy tester pomyślnie ukończy test zlecenia deweloperskiego w systemie testowym
- Konsultacja — jeśli informacje zawarte w zleceniu deweloperskim nie są wystarczające do jego przetestowania
- Wstrzymane — jeśli zlecenie deweloperskie nie powinno być dalej przetwarzane w tym momencie
- Zrealizowane — jeśli zlecenie deweloperskie zostało pomyślnie przetworzone i przetestowane, jest ono zrealizowane. Zrealizowane zlecenie deweloperskie może zostać dostarczone do klienta. Dla zrealizowanego zlecenia deweloperskiego musi istnieć co najmniej jedna aktualizacja oprogramowania, w przeciwnym razie zlecenie deweloperskie musi zostać przeniesione do statusu Zrealizowane bez zmiany.
- Zakończono — jeśli aktualizacje oprogramowania dla zlecenia deweloperskiego zostały uwzględnione w dostawie wsparcia
- Zakończono — zlecenie deweloperskie jest ukończone, gdy wszystkie aktualizacje oprogramowania wynikające ze zlecenia deweloperskiego zostały uwzględnione w dostawie wsparcia
- Zrealizowane bez zmiany — jeśli wymaganie opisane w zleceniu deweloperskim może zostać zrealizowane bez zmiany w systemie lub jeśli wymaganie nie powinno zostać wdrożone, zlecenie można ustawić na status Zrealizowane bez zmiany
- Konsultacja — jeśli wymagane są dalsze informacje, aby kontynuować przetwarzanie zlecenia deweloperskiego. Możliwe statusy dalszych działań to:
- Sklasyfikowane — gdy informacje zostały dostarczone
- Wstrzymane — jeśli zlecenie deweloperskie nie będzie dalej przetwarzane w tym momencie
- Wstrzymane — przetwarzanie zlecenia deweloperskiego zostało odroczone. Możliwe kolejne kroki przetwarzania to:
- Sklasyfikowane — jeśli przetwarzanie ma zostać wznowione
- Konsultacja — jeśli informacje zawarte w zleceniu deweloperskim nie są wystarczające do jego przetworzenia
Uprawnienia
Comarch ERP Enterprise działa w oparciu o wielopoziomową koncepcję uprawnień. Zdolności i uprawnienia mogą być przypisywane na różnych poziomach:
- Na poziomach modułów i aplikacji przypisuje się na przykład uprawnienia do otwierania aplikacji
- Na poziomach jednostek biznesowych przypisuje się na przykład uprawnienia do wprowadzania lub generowania zgłoszenia supportowego. Uprawnienia związane z jednostkami mają zastosowanie do wszystkich aplikacji.
Następująca jednostka biznesowa jest istotna dla definicji uprawnień dla aplikacji Zapytanie o zlecenia deweloperskie:
com.cisag.app.internal.obj.SupportRequest
Uprawnienia dotyczące jednostki biznesowej mają zastosowanie do następujących aplikacji:
- Zlecenia deweloperskie
- Zapytanie o zlecenia deweloperskie
- Zapytania wsparcia
- Zapytanie o zlecenia wsparcia
- Paczki instalacyjne
- Zapytanie o paczki instalacyjne
Aplikacja Zlecenia deweloperskie korzysta z uprawnień związanych z treścią. Uprawnienia związane z treścią zlecenia deweloperskiego są określane przez rodzaj zlecenia deweloperskiego. Uprawnienia można przypisać do rodzaju zlecenia deweloperskiego dla widoku (wewnętrznego/publicznego) oraz akcji otwierania, tworzenia, zmiany i usuwania. Uprawnienie jest przypisywane do użytkownika za pośrednictwem zadania lub jednostki organizacyjnej.
Więcej informacji można znaleźć w opisie aplikacji Rodzaje zleceń deweloperskich.
Instrukcja
Instrukcja dla zapytania jest taka sama jak dla innych aplikacji zapytań.
W celu uruchomienia zapytania należy:
- Uruchomić aplikację Zapytanie o zlecenia deweloperskie.
- Wybrać widok, który ma zostać wyświetlony.
- Wprowadzić charakterystykę wyszukiwania dla zlecenia deweloperskiego, które ma zostać wyświetlone w obszarze roboczym.
- Wybrać przycisk [Aktualizuj] na standardowym pasku narzędzi. System wyświetli wszystkie zlecenia deweloperskie znalezione w obszarze roboczym, które spełniają kryteria wyszukiwania. Jeśli system nie mógł znaleźć żadnych pasujących danych, pojawi się komunikat.
- Powtarzać wyszukiwanie tak często, jak to konieczne. W tym celu należy zmienić lub dodać kryteria wyszukiwania w nagłówku i ponownie wybrać przycisk [Aktualizuj].



