Widok struktury danych produkcyjnych umożliwia przegląd następujących danych:
- Operacje
- Marszruty
- Materiały
- Technologie
- Zasoby
- Listy zasobów
- Zestawienia materiałowe
Widok struktury danych jest dostępny w następujących aplikacjach:
Widok struktury składa się z:
- Nagłówka – umożliwia zdefiniowanie struktury produkcyjnej, która zostanie wyświetlona w obszarze roboczym
- Obszaru roboczego – wyświetla strukturę produkcyjną, zdefiniowaną w nagłówku

Poprzez określenie ilości produkcyjnych, artykułu produkcyjnego oraz metody produkcji można przeprowadzić symulację, która struktura produkcyjna zostanie aktywowana i wyświetlona zgodnie ze zdefiniowanymi formułami i warunkami. W tym widoku parametry cech nie będą uwzględnione.
Nagłówek

W nagłówku znajdują się następujące pola:
- Identyfikator– umożliwia wybranie struktury produkcyjnej, która zostanie wyświetlona w tabeli. W zależności od aplikacji, pole przyjmuje następującą nazwę:
- Operacja, dla aplikacji Operacje
- Marszruta, dla aplikacji Marszruty
- Zestawienia materiałowe, dla aplikacji Zestawienia materiałowe
- Technologia produkcji, dla aplikacji Technologia
- Obowiązuje w dniu – umożliwia wybranie daty, dla której zostanie wyświetlona wybrana struktura produkcyjna
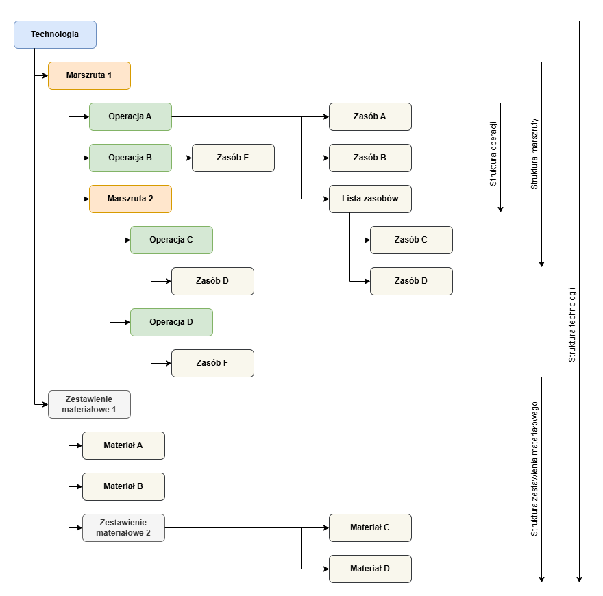
- Poziom od/Poziom do – umożliwia wybranie najniższego/najwyższego poziomu prezentacji struktury produkcyjnej. Szczegółowy opis poziomów struktur został przedstawiony na grafikach w dalszej części artykułu.
- Prezentacja – umożliwia wybranie składników struktury produkcyjnej, które zostaną wyświetlone w obszarze roboczym. Wybór ten wpływa tylko na składniki, które są używane w danej strukturze produkcyjnej. Do wyboru są:
- (wszystkie)
- Materiał
- Zasoby
- Zestawienie materiałowe
- Lista zasobów
- Operacja
- Marszruta
- Przyporządkowanie
- Produkt uboczny
- Operacja produkcji obcej
- Wewnętrzna operacja produkcji obcej
- Środki produkcyjne
- Materiał bez półfabrykatu
- Półfabrykat
- (pozostałe)
W nagłówku Widoku struktury dostępne są dodatkowe pola. W celu ich wyświetlenia należy użyć przycisku [Pokaż/Ukryj]. Dostępne są:
- Artykuł produkcyjny – umożliwia wybór artykułu produkcyjnego, dla którego zostanie wyświetlona wybrana struktura produkcyjna. Ma to szczególne znaczenie w przypadku zdefiniowanych warunków oraz formuł w pozycjach danych produkcyjnych ponieważ, struktura jest rozdzielana i wyświetlana z uwzględnieniem istniejących warunków i formuł.
- Metoda produkcji – umożliwia wybór metody produkcji, dla której zostanie wyświetlona zdefiniowana dana produkcyjna. Struktura jest rozdzielna i wyświetlana z uwzględnieniem istniejących warunków i formuł.
- Produkowana ilość – umożliwia zdefiniowanie produkowanej ilości. Na jej podstawie dane w kolumnach zmiennych zostaną odpowiednio przeliczone.
- Zastosowanie – przy bardziej rozbudowanych strukturach danych można zawęzić ilość wyświetlanych danych poprzez wybór ich zastosowania. Dostępne są:
- Harmonogramowanie
- Planowanie
- Rachunek kosztów
Obszar roboczy

Obszar roboczy zawiera listę pozycji. Wygląd pozycji na liście można zmieniać za pomocą przycisków dostępnych na pasku nagłówka. Dostępne ustawienia:
- [Ukryj pseudopoziomy] – umożliwia ukrycie zdefiniowanych pseudopoziomów (np. marszruta w marszrucie)
- [Przegląd ilości] – zmienia tryb wyświetlania, pokazuje liczbę wystąpień danej pozycji na wszystkich poziomach struktury. Zestawienie to nie uwzględnia zasobów. W tym widoku liczba wyświetlanych kolumn zostaje zredukowana do:
- Poziom (symbol struktury produkcyjnej)
- Materiał/Marszruta/Operacja/Zasoby
- Liczba pozycji
- Zmienne ilości
- Ilość stała
- [Eksportuj dane do pliku] – eksportuje do pliku dane z tabeli. Plik eksportowany jest w formacie XLS.
- [Pokaż/Ukryj wiersze nagłówka] – pozwala włączyć lub wyłączyć wyświetlanie nazw nagłówków tabeli
W obszarze roboczym dostępne są następujące kolumny:
- Poziom – wyświetlany jest poziom zdefiniowanej struktury produkcyjnej. Szczegółowy opis poziomów struktur został przedstawiony na grafikach w dalszej części artykułu. Dodatkowo wyświetlane są symbole definiujące typ danej produkcyjnej, dostępne są:
- Materiał/Marszruta/Operacja/Zasoby – wyświetla nazwę prezentowanej struktury produkcyjnej w tabeli
- Pozycja – wyświetla numer pozycji przypisany do danej produkcyjnej w strukturze
- Odpad – wyświetla procentowy współczynnik ilości odrzutu dla danej produkcyjnej
- Zmienne ilości – pokazuje ilość zmienną podaną dla danej pozycji.. Ilość przelicza się odpowiednio w zależności od wartości zdefiniowanej w polu Produkowana ilość.
- Stopień wydajności – wyrażony procentowo współczynnik zdolności produkcyjnej dla danej struktury. W zależności od stopnia wydajności uzyskuje się proporcjonalne skrócenie lub wydłużenie czasu rezerwacji.
- Czas opracowania – czas trwania operacji. Czas przelicza się odpowiednio w zależności od wartości zdefiniowanej w polu Produkowana ilość.
- Obowiązuje od– wyświetla od kiedy dana pozycja w tabeli jest możliwa do użycia
- Udział kosztów – udział w koszcie zdefiniowany dla produktu towarzyszącego
- Stopień wydajności – wyrażony procentowo współczynnik zdolności produkcyjnej dla danej produkcyjnej. W zależności od stopnia wydajności uzyskuje się proporcjonalne skrócenie lub wydłużenie czasu rezerwacji.
- Ilość stała – pokazuje stałą ilość zdefiniowaną dla danej pozycji .
- Czas przezbrojenia – czas przygotowania zasobu do pracy. Nie zależy od produkowanej ilości.
- Obowiązuje do – wyświetla do kiedy dana pozycja w tabeli jest możliwa do użycia
- Rozwiązanie artykułu dla pozycji w widoku Zestawienie materiałowe
- Rozwiązanie artykułu w wielostopniowym uruchamianiu (ustawiane z poziomu aplikacji Artykuły → widok Produkcja)
Widok struktury artykułu produkcyjnego będzie rozwiązany.
Struktury danych produkcyjnych
Poniżej przedstawione grafiki obrazują poziomy struktury dla danych produkcyjnych.




Konfiguracja
W aplikacji Konfiguracja nie ma dostępnych ustawień dla widoku struktury w poszczególnych aplikacjach.
Uprawnienia
Nie są wymagane specjalne uprawnienia do widoku struktury. Obowiązują standardowe uprawnienia właściwe dla danej aplikacji.



